[Vulkan] Vulkan Framebuffer
Vulkan Framebuffer는 그래픽스 파이프라인의 출력이 저장될 위치를 정의한 리소스다.
목차
인프런 삼각형님의 '삼각형의 실전! Vulkan 중급' 강의를 참고하였습니다. 
😎 [삼각형의 실전! Vulkan 중급] 강의 들으러 가기!
Vulkan Framebuffer
Vulkan Framebuffer란?
Vulkan Framebuffer는 그래픽스 파이프라인의 출력이 저장될 위치를 정의한 리소스다. (Vulkan의 Framebuffer는 OpenGL의 Framebuffer와 정확하게 동일하다.)

Vulkan Framebuffer는 Vulkan Image view의 집합으로 구성된다.
VkFramebufferCreateInfo 구조체
typedef struct VkFramebufferCreateInfo {
     VkStructureType sType;
     const void* pNext;
     VkFramebufferCreateFlags flags;
     VkRenderPass renderPass;
     uint32_t attachmentCount;
     const VkImageView* pAttachments;
     uint32_t width;
     uint32_t height;
     uint32_t layers;
} VkFramebufferCreateInfo;
| 매개 변수 | 설명 | 
| sType | 구조체 타입 | 
| pNext | NULL 또는 확장 기능 구조체의 포인터 | 
| flags | 일단 0을 사용 | 
| renderPass | VkRenderPass | 
| attachmentCount | VkImageView의 개수 | 
| pAttachments | VkImageView 배열의 포인터 | 
| width | VkFramebuffer의 가로 길이 | 
| height | VkFramebuffer의 세로 길이 | 
| layers | 일단 1을 사용 | 
pAttachments에 정의된 VkImageView의 가로와 세로 크기는 VkFramebuffer의 가로와 세로 크기와 동일해야 다.

Vulkan Framebuffer 생성
VkResult vkCreateFramebuffer(
     VkDevice device,
     const VkFramebufferCreateInfo* pCreateInfo,
     const VkAllocationCallbacks* pAllocator,
     VkFramebuffer* pFramebuffer);
| 매개 변수 | 설명 | 
| device | VkDevice | 
| pCreateInfo | VkFramebufferCreateInfo 변수의 포인터 | 
| pAllocator | 일단 NULL을 사용 | 
| pFramebuffer | VkFramebuffer 변수의 포인터 | 

Vulkan Framebuffer 파괴
void vkDestroyFramebuffer(
     VkDevice device,
     VkFramebuffer framebuffer,
     const VkAllocationCallbacks* pAllocator);
| 매개 변수 | 설명 | 
| device | VkDevice | 
| framebuffer | VkFramebuffer | 
| pAllocator | 일단 NULL을 사용 | 

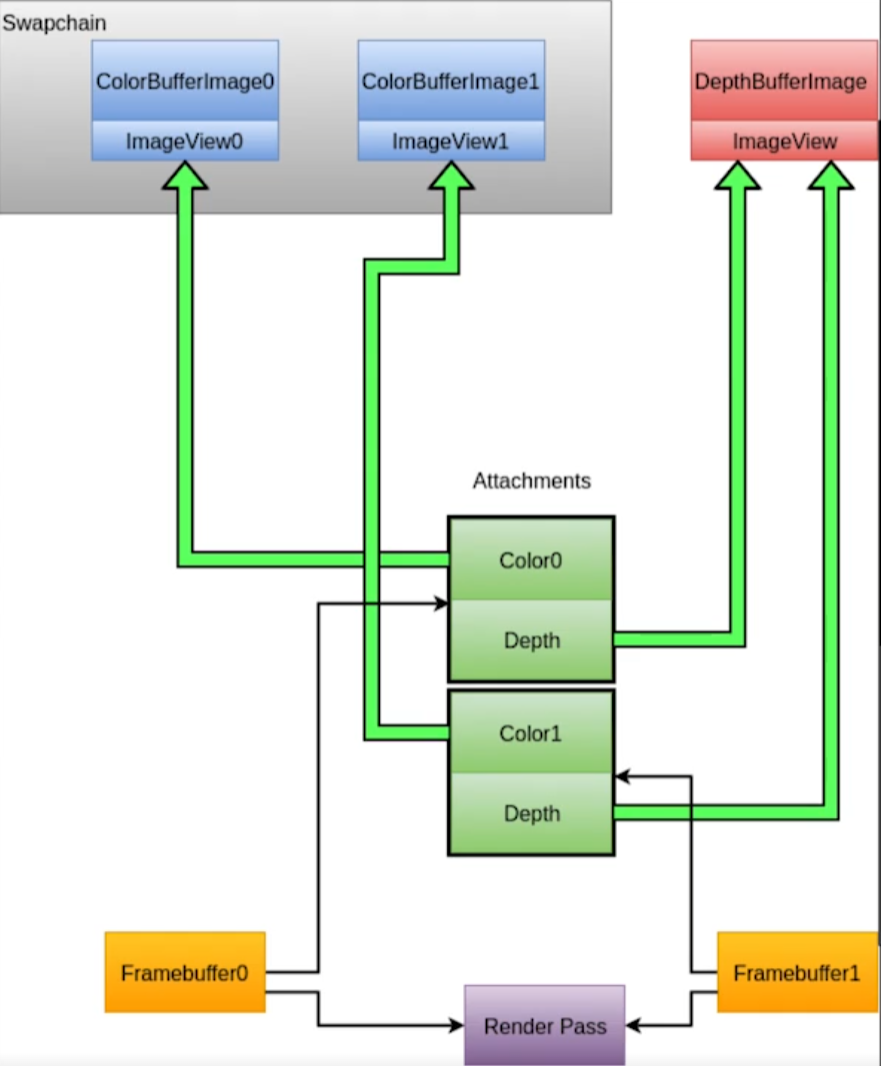
Vulkan Framebuffer와 Vulkan Render pass의 관계

Framebuffer는 ImageView의 집합이다.
해당 이미지 예시의 경우, 2개의 Framebuffer가 Render Pass를 가리키고 있다.
RenderPass는 Attachment와 Subpass로 구성되어 있다. 해당 Attachment는 ImageView의 Attachment와 동일하다.

Vulkan Render pass 호환성

Framebuffer는 같은 ImageView를 가리키고 있다. 즉, 이 Framebuffer는 같은 Framebuffer다. 같은 ImageView를 가리킨다고해도, 만약에 첫번째 RenderPass의 StoreOP가Don'tCare고 두번째 RenderPass의 StoreOP가 Store면 그에 따라서 Framebuffer를 생성해서 각각 ImageView를 가리킬 수 밖에 없다. 하지만 이러한 경우에 모두 RenderPass를 생성하고 그에 따른 Framebuffer를 생성해 줄 필요가 없다.
Why?
Vulkan에는 RenderPass 호환성이라는게 있다. RenderPass 호환성은 아래의 2가지를 모두 만족하면 호환이 된다.
1. Attachment의 VkFormat과 VkSampleCountFlagBits가 같을 때
2. Attachment의 수가 같을 때
위의 경우에 Vulkan Render pass는 호환된다.
예제 코드
#include ...
using namespace std;
VkRenderer::VkRenderer(ANativeWindow *window) {
    // 1. VkInstance 생성
    // 2. VkPhysicalDevice 선택
    // 3. VkDevice 생성
    // 4. VkSurface 생성
    // 5. VkSwapchain 생성
    
    mSwapchainImageViews.resize(swapchainImageCount); // ImageView를 Swapchain의 개수만큼 생성
    for (auto i = 0; i != swapchainImageCount; ++i) {
        // 6. VkImageView 생성 
    }
    // 7. VkCommandPool 생성
    // 8. VkCommandBuffer 할당
    // 9. VkCommandBuffer 기록 시작
   
    for (auto swapchainImage : mSwapchainImages) { 
        // 10. VkImageLayout 변환
    }
    // 11. VkCommandBuffer 기록 종료
    // 12. VkCommandBuffer 제출
    // 13. VkFence 생성
    // 14. VkSemaphore 생성
    // 15. VkRenderPass 생성
    
     mFramebuffers.resize(swapchainImageCount);
    for (auto i = 0; i != swapchainImageCount; ++i) {
        // ================================================================================
        // 16. VkFramebuffer 생성
        // ================================================================================
        VkFramebufferCreateInfo framebufferCreateInfo{
                .sType = VK_STRUCTURE_TYPE_FRAMEBUFFER_CREATE_INFO,
                .renderPass = mRenderPass,
                .attachmentCount = 1,
                .pAttachments = &mSwapchainImageViews[i], // ImageView
                .width = mSwapchainImageExtent.width,
                .height = mSwapchainImageExtent.height,
                .layers = 1
        };
        VK_CHECK_ERROR(vkCreateFramebuffer(mDevice, &framebufferCreateInfo, nullptr, &mFramebuffers[i])); // mFramebuffers[i] 생성
    }
}
VkRenderer::~VkRenderer() {
 	for (auto framebuffer : mFramebuffers) {
        vkDestroyFramebuffer(mDevice, framebuffer, nullptr);
    }
    mFramebuffers.clear();
    ...
}
void VkRenderer::render() {
    // 1. 화면에 출력할 수 있는 VkImage 얻기
    // 2. VkFence 기다린 후 초기화
    // 3. VkCommandBuffer 초기화
    // 4. VkCommandBuffer 기록 시작
    // 5. VkImageLayout 변환
    // 6. Clear 색상 갱신
    // 7. VkImage 색상 초기화
    // 8. VkImageLayout 변환
    // 9. VkCommandBuffer 기록 종료
    // 10. VkCommandBuffer 제출
    // 11. VkImage 화면에 출력
}
전체코드
// MIT License
//
// Copyright (c) 2024 Daemyung Jang
//
// Permission is hereby granted, free of charge, to any person obtaining a copy
// of this software and associated documentation files (the "Software"), to deal
// in the Software without restriction, including without limitation the rights
// to use, copy, modify, merge, publish, distribute, sublicense, and/or sell
// copies of the Software, and to permit persons to whom the Software is
// furnished to do so, subject to the following conditions:
//
// The above copyright notice and this permission notice shall be included in all
// copies or substantial portions of the Software.
//
// THE SOFTWARE IS PROVIDED "AS IS", WITHOUT WARRANTY OF ANY KIND, EXPRESS OR
// IMPLIED, INCLUDING BUT NOT LIMITED TO THE WARRANTIES OF MERCHANTABILITY,
// FITNESS FOR A PARTICULAR PURPOSE AND NONINFRINGEMENT. IN NO EVENT SHALL THE
// AUTHORS OR COPYRIGHT HOLDERS BE LIABLE FOR ANY CLAIM, DAMAGES OR OTHER
// LIABILITY, WHETHER IN AN ACTION OF CONTRACT, TORT OR OTHERWISE, ARISING FROM,
// OUT OF OR IN CONNECTION WITH THE SOFTWARE OR THE USE OR OTHER DEALINGS IN THE
// SOFTWARE.
#include <cassert>
#include <array>
#include <vector>
#include <iomanip>
#include "VkRenderer.h"
#include "VkUtil.h"
#include "AndroidOut.h"
using namespace std;
VkRenderer::VkRenderer(ANativeWindow *window) {
    // ================================================================================
    // 1. VkInstance 생성
    // ================================================================================
    // VkApplicationInfo 구조체 정의
    VkApplicationInfo applicationInfo{
        .sType = VK_STRUCTURE_TYPE_APPLICATION_INFO,
        .pApplicationName = "Practice Vulkan",
        .applicationVersion = VK_MAKE_API_VERSION(0, 0, 1, 0),
        .apiVersion = VK_MAKE_API_VERSION(0, 1, 3, 0)
    };
    // 사용할 수 있는 레이어를 얻어온다.
    uint32_t instanceLayerCount;
    VK_CHECK_ERROR(vkEnumerateInstanceLayerProperties(&instanceLayerCount, nullptr));
    vector<VkLayerProperties> instanceLayerProperties(instanceLayerCount);
    VK_CHECK_ERROR(vkEnumerateInstanceLayerProperties(&instanceLayerCount,
                                                      instanceLayerProperties.data()));
    // 활성화할 레이어의 이름을 배열로 만든다.
    vector<const char*> instanceLayerNames;
    for (const auto &layerProperty : instanceLayerProperties) {
        instanceLayerNames.push_back(layerProperty.layerName);
    }
    uint32_t instanceExtensionCount; // 사용 가능한 InstanceExtension 개수
    VK_CHECK_ERROR(vkEnumerateInstanceExtensionProperties(nullptr,
                                                          &instanceExtensionCount,
                                                          nullptr));
    vector<VkExtensionProperties> instanceExtensionProperties(instanceExtensionCount);
    VK_CHECK_ERROR(vkEnumerateInstanceExtensionProperties(nullptr,
                                                          &instanceExtensionCount,
                                                          instanceExtensionProperties.data()));
    vector<const char *> instanceExtensionNames; // instanceExtensionName을 담는 배열
    for (const auto &properties: instanceExtensionProperties) {
        if (properties.extensionName == string("VK_KHR_surface") ||
            properties.extensionName == string("VK_KHR_android_surface")) {
            instanceExtensionNames.push_back(properties.extensionName);
        }
    }
    assert(instanceExtensionNames.size() == 2); // 반드시 2개의 이름이 필요하기 때문에 확인
    // sType: 구조체의 타입, pApplicationInfo: 어플리케이션의 이름
    // enabledLayerCount, ppEnableLayerNames: 사용할 레이어의 정보를 정의
    VkInstanceCreateInfo instanceCreateInfo{
        .sType = VK_STRUCTURE_TYPE_INSTANCE_CREATE_INFO,
        .pApplicationInfo = &applicationInfo,
        .enabledLayerCount = static_cast<uint32_t>(instanceLayerNames.size()),
        .ppEnabledLayerNames = instanceLayerNames.data(),
        .enabledExtensionCount = static_cast<uint32_t>(instanceExtensionNames.size()),
        .ppEnabledExtensionNames = instanceExtensionNames.data()
    };
    // vkCreateInstance로 인스턴스 생성. 생성된 인스턴스가 mInstance에 쓰여진다.
    VK_CHECK_ERROR(vkCreateInstance(&instanceCreateInfo, nullptr, &mInstance));
    // ================================================================================
    // 2. VkPhysicalDevice 선택
    // ================================================================================
    uint32_t physicalDeviceCount;
    VK_CHECK_ERROR(vkEnumeratePhysicalDevices(mInstance, &physicalDeviceCount, nullptr));
    vector<VkPhysicalDevice> physicalDevices(physicalDeviceCount);
    VK_CHECK_ERROR(vkEnumeratePhysicalDevices(mInstance, &physicalDeviceCount, physicalDevices.data()));
    // 간단한 예제를 위해 첫 번째 VkPhysicalDevice를 사용
    mPhysicalDevice = physicalDevices[0];
    VkPhysicalDeviceProperties physicalDeviceProperties; // 이 구조체 안에 GPU에 필요한 모든 정보가 있다.
    vkGetPhysicalDeviceProperties(mPhysicalDevice, &physicalDeviceProperties);
    aout << "Selected Physical Device Information ↓" << endl;
    aout << setw(16) << left << " - Device Name: "
         << string_view(physicalDeviceProperties.deviceName) << endl;
    aout << setw(16) << left << " - Device Type: "
         << vkToString(physicalDeviceProperties.deviceType) << endl;
    aout << std::hex;
    aout << setw(16) << left << " - Device ID: " << physicalDeviceProperties.deviceID << endl;
    aout << setw(16) << left << " - Vendor ID: " << physicalDeviceProperties.vendorID << endl;
    aout << std::dec;
    aout << setw(16) << left << " - API Version: "
         << VK_API_VERSION_MAJOR(physicalDeviceProperties.apiVersion) << "."
         << VK_API_VERSION_MINOR(physicalDeviceProperties.apiVersion);
    aout << setw(16) << left << " - Driver Version: "
         << VK_API_VERSION_MAJOR(physicalDeviceProperties.driverVersion) << "."
         << VK_API_VERSION_MINOR(physicalDeviceProperties.driverVersion);
    // ================================================================================
    // 3. VkDevice 생성
    // ================================================================================
    uint32_t queueFamilyPropertiesCount;
    //---------------------------------------------------------------------------------
    //** queueFamily 속성을 조회
    // 사용 가능한 queueFamily의 수(=queueFamilyPropertiesCount)를 얻어온다.
    vkGetPhysicalDeviceQueueFamilyProperties(mPhysicalDevice, &queueFamilyPropertiesCount, nullptr);
    vector<VkQueueFamilyProperties> queueFamilyProperties(queueFamilyPropertiesCount);
    // 해당 queueFamily들의 속성을 배열에 얻어온다.
    vkGetPhysicalDeviceQueueFamilyProperties(mPhysicalDevice, &queueFamilyPropertiesCount, queueFamilyProperties.data());
    //---------------------------------------------------------------------------------
    // 특정 queueFamilyProperties가 VK_QUEUE_GRAPHICS_BIT를 지원하는지 확인.
    // 지원하는 queueFamilyProperties를 찾으면 break. queueFamily에 대한 정보는 mQueueFamilyIndex에 저장.
    for (mQueueFamilyIndex = 0;
         mQueueFamilyIndex != queueFamilyPropertiesCount; ++mQueueFamilyIndex) {
        if (queueFamilyProperties[mQueueFamilyIndex].queueFlags & VK_QUEUE_GRAPHICS_BIT) {
            break;
        }
    }
    // 생성할 큐를 정의
    const vector<float> queuePriorities{1.0};
    VkDeviceQueueCreateInfo deviceQueueCreateInfo{
            .sType = VK_STRUCTURE_TYPE_DEVICE_QUEUE_CREATE_INFO,
            .queueFamilyIndex = mQueueFamilyIndex,      // queueFamilyIndex
            .queueCount = 1,                            // 생성할 큐의 개수
            .pQueuePriorities = queuePriorities.data()  // 큐의 우선순위
    };
    uint32_t deviceExtensionCount; // 사용 가능한 deviceExtension 개수
    VK_CHECK_ERROR(vkEnumerateDeviceExtensionProperties(mPhysicalDevice,
                                                        nullptr,
                                                        &deviceExtensionCount,
                                                        nullptr));
    vector<VkExtensionProperties> deviceExtensionProperties(deviceExtensionCount);
    VK_CHECK_ERROR(vkEnumerateDeviceExtensionProperties(mPhysicalDevice,
                                                        nullptr,
                                                        &deviceExtensionCount,
                                                        deviceExtensionProperties.data()));
    vector<const char *> deviceExtensionNames;
    for (const auto &properties: deviceExtensionProperties) {
        if (properties.extensionName == string("VK_KHR_swapchain")) {
            deviceExtensionNames.push_back(properties.extensionName);
        }
    }
    assert(deviceExtensionNames.size() == 1); // VK_KHR_swapchain이 반드시 필요하기 때문에 확인
    // 생성할 Device 정의
    VkDeviceCreateInfo deviceCreateInfo{
            .sType = VK_STRUCTURE_TYPE_DEVICE_CREATE_INFO,
            .queueCreateInfoCount = 1,                   // 큐의 개수
            .pQueueCreateInfos = &deviceQueueCreateInfo, // 생성할 큐의 정보
            .enabledExtensionCount = static_cast<uint32_t>(deviceExtensionNames.size()),
            .ppEnabledExtensionNames = deviceExtensionNames.data() // 활성화하려는 deviceExtension들을 넘겨줌
    };
    // vkCreateDevice를 호출하여 Device 생성(= mDevice 생성)
    VK_CHECK_ERROR(vkCreateDevice(mPhysicalDevice, &deviceCreateInfo, nullptr, &mDevice));
    // 생성된 Device(= mDevice)로부터 큐를 vkGetDeviceQueue를 호출하여 얻어온다.
    vkGetDeviceQueue(mDevice, mQueueFamilyIndex, 0, &mQueue);
    // ================================================================================
    // 4. VkSurface 생성
    // ================================================================================
    VkAndroidSurfaceCreateInfoKHR surfaceCreateInfo{
            .sType = VK_STRUCTURE_TYPE_ANDROID_SURFACE_CREATE_INFO_KHR,
            .window = window
    };
    // surface 생성.
    VK_CHECK_ERROR(vkCreateAndroidSurfaceKHR(mInstance, &surfaceCreateInfo, nullptr, &mSurface));
    VkBool32 supported; // surface 지원 여부
    VK_CHECK_ERROR(vkGetPhysicalDeviceSurfaceSupportKHR(mPhysicalDevice,
                                                        mQueueFamilyIndex,
                                                        mSurface,
                                                        &supported)); // 지원 여부를 받아옴.
    assert(supported);
    // ================================================================================
    // 5. VkSwapchain 생성
    // ================================================================================
    VkSurfaceCapabilitiesKHR surfaceCapabilities;
    VK_CHECK_ERROR(vkGetPhysicalDeviceSurfaceCapabilitiesKHR(mPhysicalDevice,
                                                             mSurface,
                                                             &surfaceCapabilities));
    VkCompositeAlphaFlagBitsKHR compositeAlpha = VK_COMPOSITE_ALPHA_FLAG_BITS_MAX_ENUM_KHR;
    for (auto i = 0; i <= 4; ++i) {
        if (auto flag = 0x1u << i; surfaceCapabilities.supportedCompositeAlpha & flag) {
            compositeAlpha = static_cast<VkCompositeAlphaFlagBitsKHR>(flag);
            break;
        }
    }
    assert(compositeAlpha != VK_COMPOSITE_ALPHA_FLAG_BITS_MAX_ENUM_KHR);
    VkImageUsageFlags swapchainImageUsage = VK_IMAGE_USAGE_COLOR_ATTACHMENT_BIT | VK_IMAGE_USAGE_TRANSFER_DST_BIT;
    assert(surfaceCapabilities.supportedUsageFlags & VK_IMAGE_USAGE_COLOR_ATTACHMENT_BIT);
    uint32_t surfaceFormatCount = 0;
    VK_CHECK_ERROR(vkGetPhysicalDeviceSurfaceFormatsKHR(mPhysicalDevice,
                                                        mSurface,
                                                        &surfaceFormatCount,
                                                        nullptr));
    vector<VkSurfaceFormatKHR> surfaceFormats(surfaceFormatCount);
    VK_CHECK_ERROR(vkGetPhysicalDeviceSurfaceFormatsKHR(mPhysicalDevice,
                                                        mSurface,
                                                        &surfaceFormatCount,
                                                        surfaceFormats.data()));
    uint32_t surfaceFormatIndex = VK_FORMAT_MAX_ENUM;
    for (auto i = 0; i != surfaceFormatCount; ++i) {
        if (surfaceFormats[i].format == VK_FORMAT_R8G8B8A8_UNORM) {
            surfaceFormatIndex = i;
            break;
        }
    }
    assert(surfaceFormatIndex != VK_FORMAT_MAX_ENUM);
    uint32_t presentModeCount;
    VK_CHECK_ERROR(vkGetPhysicalDeviceSurfacePresentModesKHR(mPhysicalDevice,
                                                             mSurface,
                                                             &presentModeCount,
                                                             nullptr));
    vector<VkPresentModeKHR> presentModes(presentModeCount);
    VK_CHECK_ERROR(vkGetPhysicalDeviceSurfacePresentModesKHR(mPhysicalDevice,
                                                             mSurface,
                                                             &presentModeCount,
                                                             presentModes.data()));
    uint32_t presentModeIndex = VK_PRESENT_MODE_MAX_ENUM_KHR;
    for (auto i = 0; i != presentModeCount; ++i) {
        if (presentModes[i] == VK_PRESENT_MODE_FIFO_KHR) {
            presentModeIndex = i;
            break;
        }
    }
    assert(presentModeIndex != VK_PRESENT_MODE_MAX_ENUM_KHR);
    VkSwapchainCreateInfoKHR swapchainCreateInfo{
            .sType = VK_STRUCTURE_TYPE_SWAPCHAIN_CREATE_INFO_KHR,
            .surface = mSurface,
            .minImageCount = surfaceCapabilities.minImageCount,
            .imageFormat = surfaceFormats[surfaceFormatIndex].format,
            .imageColorSpace = surfaceFormats[surfaceFormatIndex].colorSpace,
            .imageExtent = surfaceCapabilities.currentExtent,
            .imageArrayLayers = 1,
            .imageUsage = swapchainImageUsage,
            .imageSharingMode = VK_SHARING_MODE_EXCLUSIVE,
            .preTransform = surfaceCapabilities.currentTransform,
            .compositeAlpha = compositeAlpha,
            .presentMode = presentModes[presentModeIndex]
    };
    VK_CHECK_ERROR(vkCreateSwapchainKHR(mDevice, &swapchainCreateInfo, nullptr, &mSwapchain));
    uint32_t swapchainImageCount;
    VK_CHECK_ERROR(vkGetSwapchainImagesKHR(mDevice, mSwapchain, &swapchainImageCount, nullptr));
    mSwapchainImages.resize(swapchainImageCount);
    VK_CHECK_ERROR(vkGetSwapchainImagesKHR(mDevice,
                                           mSwapchain,
                                           &swapchainImageCount,
                                           mSwapchainImages.data()));
    mSwapchainImageViews.resize(swapchainImageCount); // ImageView를 Swapchain의 개수만큼 생성
    for (auto i = 0; i != swapchainImageCount; ++i) {
        // ================================================================================
        // 6. VkImageView 생성
        // ================================================================================
        VkImageViewCreateInfo imageViewCreateInfo{ // 생성할 ImageView를 정의
                .sType = VK_STRUCTURE_TYPE_IMAGE_VIEW_CREATE_INFO,
                .image = mSwapchainImages[i],
                .viewType = VK_IMAGE_VIEW_TYPE_2D,
                .format = surfaceFormats[surfaceFormatIndex].format, // Swapchain 이미지 포맷과 동일한 포맷으로 설정
                .components = {
                        .r = VK_COMPONENT_SWIZZLE_R,
                        .g = VK_COMPONENT_SWIZZLE_G,
                        .b = VK_COMPONENT_SWIZZLE_B,
                        .a = VK_COMPONENT_SWIZZLE_A,
                },
                .subresourceRange = { // 모든 이미지에 대해서 이 이미지 뷰가 접근할 수 있도록 설정
                        .aspectMask = VK_IMAGE_ASPECT_COLOR_BIT,
                        .baseMipLevel = 0,
                        .levelCount = 1,
                        .baseArrayLayer = 0,
                        .layerCount = 1
                }
        };
        VK_CHECK_ERROR(vkCreateImageView(mDevice,
                                         &imageViewCreateInfo,
                                         nullptr,
                                         &mSwapchainImageViews[i])); // mSwapchainImageViews[i] 생성
    }
    // ================================================================================
    // 7. VkCommandPool 생성
    // ================================================================================
    VkCommandPoolCreateInfo commandPoolCreateInfo{
            .sType = VK_STRUCTURE_TYPE_COMMAND_POOL_CREATE_INFO,
            .flags = VK_COMMAND_POOL_CREATE_TRANSIENT_BIT |           // command buffer가 자주 변경될 것임을 알려줌
                     VK_COMMAND_POOL_CREATE_RESET_COMMAND_BUFFER_BIT, // command buffer를 개별적으로 초기화 가능하게 설정
            .queueFamilyIndex = mQueueFamilyIndex
    };
    VK_CHECK_ERROR(vkCreateCommandPool(mDevice, &commandPoolCreateInfo, nullptr, &mCommandPool)); // mCommandPool 생성
    // ================================================================================
    // 8. VkCommandBuffer 할당
    // ================================================================================
    VkCommandBufferAllocateInfo commandBufferAllocateInfo{ // 할당하려는 command buffer 정의
            .sType = VK_STRUCTURE_TYPE_COMMAND_BUFFER_ALLOCATE_INFO,
            .commandPool = mCommandPool,
            .level = VK_COMMAND_BUFFER_LEVEL_PRIMARY,
            .commandBufferCount = 1
    };
    VK_CHECK_ERROR(vkAllocateCommandBuffers(mDevice, &commandBufferAllocateInfo, &mCommandBuffer));
    // ================================================================================
    // 9. VkCommandBuffer 기록 시작
    // ================================================================================
    VkCommandBufferBeginInfo commandBufferBeginInfo{
            .sType = VK_STRUCTURE_TYPE_COMMAND_BUFFER_BEGIN_INFO,
            .flags = VK_COMMAND_BUFFER_USAGE_ONE_TIME_SUBMIT_BIT // 한 번만 기록되고 다시 리셋 될 것이라는 의미
    };
    // mCommandBuffer를 기록중인 상태로 변경.
    VK_CHECK_ERROR(vkBeginCommandBuffer(mCommandBuffer, &commandBufferBeginInfo));
    for (auto swapchainImage : mSwapchainImages) { // 스왑체인 이미지만큼 for문을 돈다.
        // ================================================================================
        // 10. VkImageLayout 변환
        // ================================================================================
        VkImageMemoryBarrier imageMemoryBarrierForPresentSwapchainImage{
                .sType = VK_STRUCTURE_TYPE_IMAGE_MEMORY_BARRIER,
                .srcAccessMask = 0,
                .dstAccessMask = 0,
                .oldLayout = VK_IMAGE_LAYOUT_UNDEFINED,
                .newLayout = VK_IMAGE_LAYOUT_PRESENT_SRC_KHR,
                .srcQueueFamilyIndex = VK_QUEUE_FAMILY_IGNORED,
                .dstQueueFamilyIndex = VK_QUEUE_FAMILY_IGNORED,
                .image = swapchainImage,
                .subresourceRange = {
                        .aspectMask = VK_IMAGE_ASPECT_COLOR_BIT,
                        .baseMipLevel = 0,
                        .levelCount = 1,
                        .baseArrayLayer = 0,
                        .layerCount = 1
                }
        };
        vkCmdPipelineBarrier(mCommandBuffer,
                             VK_PIPELINE_STAGE_TOP_OF_PIPE_BIT,
                             VK_PIPELINE_STAGE_BOTTOM_OF_PIPE_BIT,
                             0,
                             0,
                             nullptr,
                             0,
                             nullptr,
                             1,
                             &imageMemoryBarrierForPresentSwapchainImage);
    }
    // ================================================================================
    // 11. VkCommandBuffer 기록 종료
    // ================================================================================
    VK_CHECK_ERROR(vkEndCommandBuffer(mCommandBuffer)); // mCommandBuffer는 Executable 상태가 된다.
    // ================================================================================
    // 12. VkCommandBuffer 제출
    // ================================================================================
    VkSubmitInfo submitInfo{
            .sType = VK_STRUCTURE_TYPE_SUBMIT_INFO,
            .commandBufferCount = 1,
            .pCommandBuffers = &mCommandBuffer
    };
    // submitInfo 구조체를 넘김으로써 commandBuffer 정보를 queue에 제출
    VK_CHECK_ERROR(vkQueueSubmit(mQueue, 1, &submitInfo, VK_NULL_HANDLE));
    // commandBuffer를 vkQueueSubmit에 제출했지만 해당 Command buffer가 실행이 됐을지 안 됐을지 알 수 없다. CPU와 GPU는 따로따로 돌기 때문에 항상 실행이 됐다는 보장을 할 수 없다. 그래서 이를 보장하기 위해 vkQueueWaitIdle를 호출하여 이 queue에 제출한 Command buffer가 모두 다 실행되는 것을 보장한다.
    VK_CHECK_ERROR(vkQueueWaitIdle(mQueue));
    // ================================================================================
    // 13. VkFence 생성
    // ================================================================================
    VkFenceCreateInfo fenceCreateInfo{
        .sType = VK_STRUCTURE_TYPE_FENCE_CREATE_INFO
    }; // 생성할 Fence의 정보를 해당 구조체에서 정의
    VK_CHECK_ERROR(vkCreateFence(mDevice, &fenceCreateInfo, nullptr, &mFence)); // mFence 생성. flag에 아무것도 넣어주지 않았기 때문에 생성된 Fence의 초기 상태는 Unsignal 상태다.
    // ================================================================================
    // 14. VkSemaphore 생성
    // ================================================================================
    VkSemaphoreCreateInfo semaphoreCreateInfo{
            .sType = VK_STRUCTURE_TYPE_SEMAPHORE_CREATE_INFO,
    };
    VK_CHECK_ERROR(vkCreateSemaphore(mDevice, &semaphoreCreateInfo, nullptr, &mSemaphore));
    // ================================================================================
    // 15. VkRenderPass 생성
    // ================================================================================
    VkAttachmentDescription attachmentDescription{
            .format = surfaceFormats[surfaceFormatIndex].format,
            .samples = VK_SAMPLE_COUNT_1_BIT,
            .loadOp = VK_ATTACHMENT_LOAD_OP_CLEAR,
            .storeOp = VK_ATTACHMENT_STORE_OP_STORE,
            .initialLayout = VK_IMAGE_LAYOUT_UNDEFINED,
            .finalLayout = VK_IMAGE_LAYOUT_PRESENT_SRC_KHR
    };
    VkAttachmentReference attachmentReference{
            .attachment = 0,
            .layout = VK_IMAGE_LAYOUT_COLOR_ATTACHMENT_OPTIMAL
    };
    VkSubpassDescription subpassDescription{
            .pipelineBindPoint = VK_PIPELINE_BIND_POINT_GRAPHICS,
            .colorAttachmentCount = 1,
            .pColorAttachments = &attachmentReference
    };
    VkRenderPassCreateInfo renderPassCreateInfo{
            .sType = VK_STRUCTURE_TYPE_RENDER_PASS_CREATE_INFO,
            .attachmentCount = 1,
            .pAttachments = &attachmentDescription,
            .subpassCount = 1,
            .pSubpasses = &subpassDescription
    };
    VK_CHECK_ERROR(vkCreateRenderPass(mDevice, &renderPassCreateInfo, nullptr, &mRenderPass)); // mRenderPass 생성.
    mFramebuffers.resize(swapchainImageCount);
    for (auto i = 0; i != swapchainImageCount; ++i) {
        // ================================================================================
        // 16. VkFramebuffer 생성
        // ================================================================================
        VkFramebufferCreateInfo framebufferCreateInfo{
                .sType = VK_STRUCTURE_TYPE_FRAMEBUFFER_CREATE_INFO,
                .renderPass = mRenderPass,
                .attachmentCount = 1,
                .pAttachments = &mSwapchainImageViews[i], // ImageView
                .width = mSwapchainImageExtent.width,
                .height = mSwapchainImageExtent.height,
                .layers = 1
        };
        VK_CHECK_ERROR(vkCreateFramebuffer(mDevice, &framebufferCreateInfo, nullptr, &mFramebuffers[i])); // mFramebuffers[i] 생성
    }
}
VkRenderer::~VkRenderer() {
    for (auto framebuffer : mFramebuffers) {
        vkDestroyFramebuffer(mDevice, framebuffer, nullptr);
    }
    mFramebuffers.clear();
    vkDestroyRenderPass(mDevice, mRenderPass, nullptr);
    for (auto imageView : mSwapchainImageViews) {
        vkDestroyImageView(mDevice, imageView, nullptr);
    }
    mSwapchainImageViews.clear();
    vkDestroySemaphore(mDevice, mSemaphore, nullptr);
    vkDestroyFence(mDevice, mFence, nullptr);
    vkFreeCommandBuffers(mDevice, mCommandPool, 1, &mCommandBuffer);
    vkDestroyCommandPool(mDevice, mCommandPool, nullptr);
    vkDestroySwapchainKHR(mDevice, mSwapchain, nullptr);
    vkDestroySurfaceKHR(mInstance, mSurface, nullptr);
    vkDestroyDevice(mDevice, nullptr); // Device 파괴. queue의 경우 Device를 생성하면서 생겼기 때문에 따로 파괴하는 API가 존재하지 않는다.
    vkDestroyInstance(mInstance, nullptr);
}
void VkRenderer::render() {
    // ================================================================================
    // 1. 화면에 출력할 수 있는 VkImage 얻기
    // ================================================================================
    uint32_t swapchainImageIndex;
    VK_CHECK_ERROR(vkAcquireNextImageKHR(mDevice,
                                         mSwapchain,
                                         UINT64_MAX,
                                         VK_NULL_HANDLE,
                                         mFence,                 // Fence 설정
                                         &swapchainImageIndex)); // 사용 가능한 이미지 변수에 담기
    auto swapchainImage = mSwapchainImages[swapchainImageIndex];
    // ================================================================================
    // 2. VkFence 기다린 후 초기화
    // ================================================================================
    // mFence가 Signal 될 때까지 기다린다.
    VK_CHECK_ERROR(vkWaitForFences(mDevice, 1, &mFence, VK_TRUE, UINT64_MAX));
    // mFence가 Siganl이 되면 vkResetFences를 호출해서 Fence의 상태를 다시 초기화한다.
    // 초기화하는 이유: vkAcquireNextImageKHR을 호출할 때 이 Fence의 상태는 항상 Unsignal 상태여야 하기 때문이다.
    VK_CHECK_ERROR(vkResetFences(mDevice, 1, &mFence));
    // ================================================================================
    // 3. VkCommandBuffer 초기화
    // ================================================================================
    vkResetCommandBuffer(mCommandBuffer, 0);
    // ================================================================================
    // 4. VkCommandBuffer 기록 시작
    // ================================================================================
    VkCommandBufferBeginInfo commandBufferBeginInfo{
            .sType = VK_STRUCTURE_TYPE_COMMAND_BUFFER_BEGIN_INFO,
            .flags = VK_COMMAND_BUFFER_USAGE_ONE_TIME_SUBMIT_BIT // 한 번만 기록되고 다시 리셋 될 것이라는 의미
    };
    // mCommandBuffer를 기록중인 상태로 변경.
    VK_CHECK_ERROR(vkBeginCommandBuffer(mCommandBuffer, &commandBufferBeginInfo));
    // ================================================================================
    // 5. VkImageLayout 변환
    // ================================================================================
    VkImageMemoryBarrier imageMemoryBarrierForClearColorImage{
            .sType = VK_STRUCTURE_TYPE_IMAGE_MEMORY_BARRIER,
            .srcAccessMask = VK_ACCESS_NONE,
            .dstAccessMask = VK_ACCESS_TRANSFER_WRITE_BIT,
            .oldLayout = VK_IMAGE_LAYOUT_PRESENT_SRC_KHR,
            .newLayout = VK_IMAGE_LAYOUT_TRANSFER_DST_OPTIMAL,
            .srcQueueFamilyIndex = VK_QUEUE_FAMILY_IGNORED,
            .dstQueueFamilyIndex = VK_QUEUE_FAMILY_IGNORED,
            .image = swapchainImage,
            .subresourceRange = {
                    .aspectMask = VK_IMAGE_ASPECT_COLOR_BIT,
                    .baseMipLevel = 0,
                    .levelCount = 1,
                    .baseArrayLayer = 0,
                    .layerCount = 1
            }
    };
    vkCmdPipelineBarrier(mCommandBuffer,
                         VK_PIPELINE_STAGE_TOP_OF_PIPE_BIT,
                         VK_PIPELINE_STAGE_TRANSFER_BIT,
                         0,
                         0,
                         nullptr,
                         0,
                         nullptr,
                         1,
                         &imageMemoryBarrierForClearColorImage);
    // ================================================================================
    // 6. Clear 색상 갱신
    // ================================================================================
    for (auto i = 0; i != 4; ++i) {
        mClearColorValue.float32[i] = fmodf(mClearColorValue.float32[i] + 0.01, 1.0);
    }
    // ================================================================================
    // 7. VkImage 색상 초기화
    // ================================================================================
    VkImageSubresourceRange imageSubresourceRange{
            .aspectMask = VK_IMAGE_ASPECT_COLOR_BIT,
            .baseMipLevel = 0,
            .levelCount = 1,
            .baseArrayLayer = 0,
            .layerCount = 1
    };
    vkCmdClearColorImage(mCommandBuffer,
                         swapchainImage,
                         VK_IMAGE_LAYOUT_TRANSFER_DST_OPTIMAL,
                         &mClearColorValue,
                         1,
                         &imageSubresourceRange);
    // ================================================================================
    // 8. VkImageLayout 변환
    // ================================================================================
    VkImageMemoryBarrier imageMemoryBarrierForPresentSwapchainImage{
            .sType = VK_STRUCTURE_TYPE_IMAGE_MEMORY_BARRIER,
            .srcAccessMask = VK_ACCESS_TRANSFER_WRITE_BIT,
            .dstAccessMask = 0,
            .oldLayout = VK_IMAGE_LAYOUT_TRANSFER_DST_OPTIMAL,
            .newLayout = VK_IMAGE_LAYOUT_PRESENT_SRC_KHR,
            .srcQueueFamilyIndex = VK_QUEUE_FAMILY_IGNORED,
            .dstQueueFamilyIndex = VK_QUEUE_FAMILY_IGNORED,
            .image = swapchainImage,
            .subresourceRange = {
                    .aspectMask = VK_IMAGE_ASPECT_COLOR_BIT,
                    .baseMipLevel = 0,
                    .levelCount = 1,
                    .baseArrayLayer = 0,
                    .layerCount = 1
            }
    };
    vkCmdPipelineBarrier(mCommandBuffer,
                         VK_PIPELINE_STAGE_TRANSFER_BIT,
                         VK_PIPELINE_STAGE_BOTTOM_OF_PIPE_BIT,
                         0,
                         0,
                         nullptr,
                         0,
                         nullptr,
                         1,
                         &imageMemoryBarrierForPresentSwapchainImage);
    // ================================================================================
    // 9. VkCommandBuffer 기록 종료
    // ================================================================================
    VK_CHECK_ERROR(vkEndCommandBuffer(mCommandBuffer)); // mCommandBuffer는 Executable 상태가 된다.
    // ================================================================================
    // 10. VkCommandBuffer 제출
    // ================================================================================
    VkSubmitInfo submitInfo{
            .sType = VK_STRUCTURE_TYPE_SUBMIT_INFO,
            .commandBufferCount = 1,
            .pCommandBuffers = &mCommandBuffer,
            .signalSemaphoreCount = 1,
            .pSignalSemaphores = &mSemaphore
    };
    // submitInfo 구조체를 넘김으로써 commandBuffer 정보를 queue에 제출
    VK_CHECK_ERROR(vkQueueSubmit(mQueue, 1, &submitInfo, VK_NULL_HANDLE));
    // commandBuffer를 vkQueueSubmit에 제출했지만 해당 Command buffer가 실행이 됐을지 안 됐을지 알 수 없다. CPU와 GPU는 따로따로 돌기 때문에 항상 실행이 됐다는 보장을 할 수 없다. 그래서 이를 보장하기 위해 vkQueueWaitIdle를 호출하여 이 queue에 제출한 Command buffer가 모두 다 실행되는 것을 보장한다.
    VK_CHECK_ERROR(vkQueueWaitIdle(mQueue));
    // ================================================================================
    // 11. VkImage 화면에 출력
    // ================================================================================
    VkPresentInfoKHR presentInfo{
            .sType = VK_STRUCTURE_TYPE_PRESENT_INFO_KHR,
            .waitSemaphoreCount = 1,
            .pWaitSemaphores = &mSemaphore,
            .swapchainCount = 1,
            .pSwapchains = &mSwapchain,
            .pImageIndices = &swapchainImageIndex
    };
    VK_CHECK_ERROR(vkQueuePresentKHR(mQueue, &presentInfo)); // 화면에 출력.
    VK_CHECK_ERROR(vkQueueWaitIdle(mQueue));
}
'⭐ Vulkan & CMake > Vulkan' 카테고리의 다른 글
| [Vulkan] SPIR-V (0) | 2024.09.10 | 
|---|---|
| [Vulkan] Hello fast clear (0) | 2024.09.10 | 
| [Vulkan] Vulkan Render pass (1) | 2024.08.16 | 
| [Vulkan] Vulkan Image View (0) | 2024.08.15 | 
| [Vulkan] Color Animation, Vulkan Semaphore (0) | 2024.08.14 | 
댓글
이 글 공유하기
다른 글
- 
[Vulkan] SPIR-V
[Vulkan] SPIR-V
2024.09.10 - 
[Vulkan] Hello fast clear
[Vulkan] Hello fast clear
2024.09.10 - 
[Vulkan] Vulkan Render pass
[Vulkan] Vulkan Render pass
2024.08.16 - 
[Vulkan] Vulkan Image View
[Vulkan] Vulkan Image View
2024.08.15